首页
企业邮箱
无锡德环环保设备有限公司
网站首页
关于我们
About us
关于我们
公司简介
主营业务
企业文化
组织架构
资质证书
联系我们
产品中心
Product Center
产品中心
>
浓度处理系列设备
>
加药及消毒系列设备
>
污泥浓缩脱水系列设备
>
刮、吸泥系列设备
>
曝气、填料系列设备
>
滗水系列设备
>
除砂系列设备
>
输送、压榨系列设备
>
格栅系列设备
>
除臭系列设备
>
软水及除盐水设备系列
>
反渗透超滤膜系列
>
生活污水处理设备
>
预处理、过滤器系列
主营业务
Main business
主营业务
垃圾渗滤液处理
EPC、BOT、PPP建设
新农村建设
新技术研发
加入我们
join us
加入我们
加入我们
最新动态
News
最新动态
公司动态
联系我们
首页
>
产品中心
> 产品详情
公司动态
About Us
关于我们
公司简介
主营业务
企业文化
组织架构
资质证书
联系我们
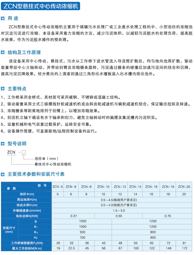
ZCN型悬挂式中心传动浓缩机
[
返回上页
]
[
返回上页
]
返回顶部